○泉大津市印鑑登録及び証明に関する条例施行規則
平成5年11月15日
規則第18号
(趣旨)
第1条 この規則は、泉大津市印鑑登録及び証明に関する条例(平成5年泉大津市条例第9号。以下「条例」という。)の施行に関し必要な事項を定めるものとする。
(申請等の受理)
第2条 市長は、条例の規定による申請又は届出があったときは、その者の住所、氏名、男女の別及び出生の年月日を住民基本台帳と照合し、相違ないことを確認して受理するものとする。
(平24規則26・一部改正)
(回答書の提出)
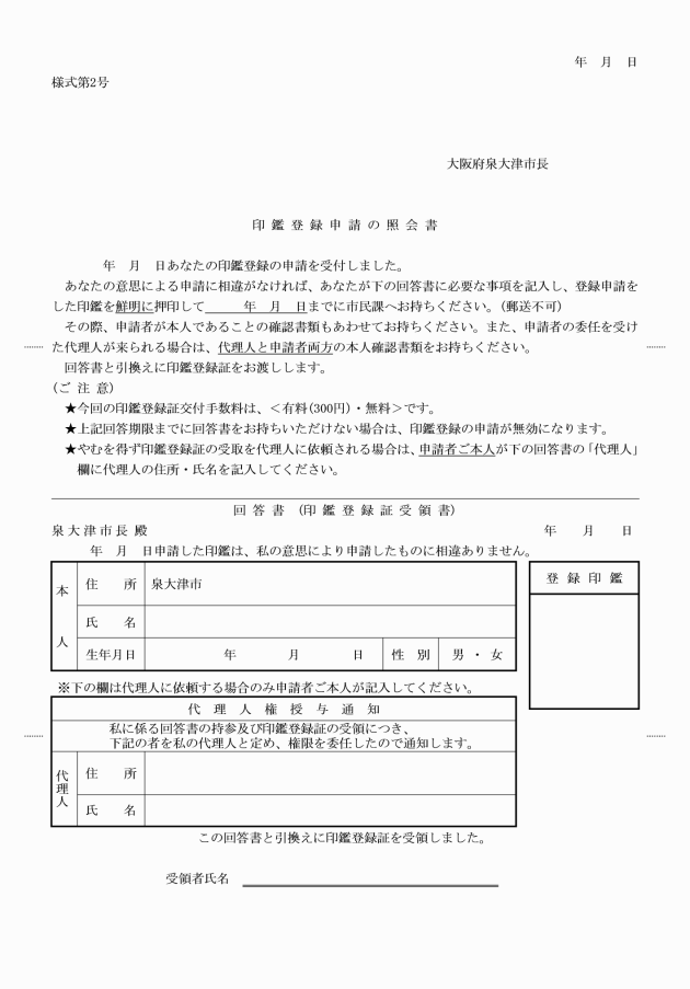
第3条 条例第4条第2項に規定する回答書の提出期限は、印鑑登録の申請があった日の翌日から起算して30日以内とする。
2 市長は、前項の回答書の提出期限が経過したとき又は当該登録申請が本人の意思に基づかないことが明らかになったときは、当該登録申請の受理を取り消すものとする。
3 登録申請者は、条例第4条第2項に規定する回答書及び市長が適当と認める書類を代理人に持参させる場合は、その代理人に回答書を持参すること及び印鑑登録証を受領することを委任した旨を回答書に記載しなければならない。
4 前項の場合において、代理人は、代理人が代理人本人に相違ないことを保証する書面を持参しなければならない。
(平16規則19・平25規則35・一部改正)
(印鑑登録原票の統合管理)
第4条 市長は、印影と印影以外の事項とを別葉の印鑑登録原票に登録した場合は、それぞれの印鑑登録原票を整理し、登録番号を共有する等の方法により、統合管理するものとする。
(印鑑登録原票の改製)
第5条 市長は、印鑑登録原票の印影又は記載事項が不鮮明となったときその他必要と認めるときは、印鑑登録者に対してその旨を通知し、登録印鑑の提出を求め、当該印鑑登録原票を改製するものとする。
(災害時等における場合の印鑑登録証明書)
第6条 条例第14条第1項ただし書に定める方法は、印鑑登録証及び登録されている印鑑の提出を求めて、当該印鑑の印影と印鑑登録原票を照合確認し、登録されている印鑑に相違ないことを証明するものとする。
(保存期間)
第7条 印鑑登録原票の除票その他の書類の保存期間は、次の各号に掲げるとおりとする。
(1) 印鑑登録原票の除票は、これを消除した年月日及び消除理由を記載し、消除した日から5年間保存するものとする。
(2) 印鑑登録原票の除票を除くその他の書類は、その受理した日から2年間保存するものとする。
(平19規則37・一部改正)
(1) 印鑑登録関係申請書 様式第1号
(2) 印鑑登録申請の照会書及び回答書 様式第2号
(3) 印鑑登録申請保証書 様式第3号
(4) 印鑑登録原票(正本) 様式第4号
(6) 印鑑登録証明書交付申請書 様式第6号
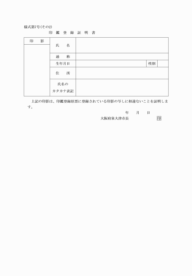
(7) 印鑑登録証明書 様式第7号
(8) 印鑑登録原票(副本) 様式第8号
(9) 印鑑登録原票の改製通知書 様式第9号
(平21規則9・平25規則35・平30規則30・一部改正)
(委任)
第9条 この規則に定めるもののほか、この規則の施行に関し必要な事項は、市長が別に定める。
附則
(施行期日)
この規則は、平成6年1月1日から施行する。
附則(平成12年3月31日規則第9号)
この規則は、平成12年4月1日から施行する。
附則(平成16年6月22日規則第19号)
この規則は、公布の日から施行する。
附則(平成18年12月29日規則第43号)
(施行期日)
1 この規則は、公布の日から施行する。
(経過措置)
2 この規則施行の際、現に改正前の泉大津市印鑑登録及び証明に関する条例施行規則(以下「旧規則」という。)の規定により提出されている申請書等は、改正後の泉大津市印鑑登録及び証明に関する条例施行規則(以下「新規則」という。)の規定により提出されたものとみなす。
3 旧規則の様式により作成した用紙等で残存するものについては、当分の間、所要の調整を行った上、新規則の様式により作成した用紙等として使用することができる。
附則(平成19年11月12日規則第37号)
この規則は、平成20年4月1日から施行する。
附則(平成21年5月21日規則第9号)
(施行期日)
1 この規則は平成21年6月1日から施行する。
(印鑑登録証の切替え)
2 条例附則第5項に規定する切替え申請は、様式第1号による印鑑登録関係申請書により行うものとする。
(経過措置)
3 この規則の施行の際、現に改正前の泉大津市印鑑登録及び証明に関する条例施行規則の規定により提出されている申請書等は、改正後の印鑑登録及び証明に関する条例施行規則の規定により提出されたものとみなす。
附則(平成24年7月6日規則第26号)
この規則は、平成24年7月9日から施行する。
附則(平成25年12月5日規則第35号)
(施行期日)
1 この規則は、平成26年1月1日から施行する。
(経過措置)
2 この規則の施行の際、現に泉大津市印鑑登録及び証明に関する条例施行規則の規定により発送されている印鑑登録申請の照会書及び回答書は、改正後の泉大津市印鑑登録及び証明に関する条例施行規則の規定による印鑑登録申請の照会書及び回答書とみなす。
附則(平成30年10月25日規則第30号)
この規則は、公布の日から施行する。
附則(令和元年10月31日規則第14号)
この規則は、令和元年11月5日から施行する。
附則(令和元年12月27日規則第18号)
この規則は、公布の日から施行する。
附則(令和4年4月1日規則第17号)
(施行期日)
1 この規則は、公布の日から施行する。
(経過措置)
2 改正前のそれぞれの規則の様式により作成した用紙等で残存するものについては、当分の間、所要の調整を行った上、改正後のそれぞれの規則の様式により作成した用紙等として使用することができる。
(平21規則9・全改、令4規則17・一部改正)

(平25規則35・全改、令元規則18・令4規則17・一部改正)


(平25規則35・全改、令元規則14・一部改正)


(平30規則30・追加)

(平30規則30・旧様式第5号の1繰下)

(平30規則30・旧様式第5号の2繰下)

(平21規則9・全改)

(平25規則35・全改、令元規則14・一部改正)


(平25規則35・全改、令元規則14・一部改正)


(平21規則9・旧様式第12号繰上、平25規則35・旧様式第10号繰上)
