○泉大津市個人情報の保護に関する文書の様式を定める規則
令和5年3月28日
規則第18号
個人情報の保護に関する法律(平成15年法律第57号。以下「法」という。)、個人情報の保護に関する法律施行令(平成15年政令第507号)及び個人情報の保護に関する法律施行規則(平成28年個人情報保護委員会規則第3号)の施行のために必要な文書の様式は、別に定めるもののほか、次の表に掲げるところによるものとする。
区分 | 様式名 | 根拠規定 |
1 | 保有個人情報開示請求書(様式第1号) | 法第77条第1項 |
2 | 保有個人情報開示決定通知書(様式第2号) | 法第82条第1項 |
3 | 保有個人情報の開示の実施方法等申出書(様式第3号) | 法第87条第3項 |
4 | 保有個人情報不開示決定通知書(様式第4号) | 法第82条第2項 |
5 | 保有個人情報開示決定等期限延長通知書(様式第5号) | 法第83条第2項 |
6 | 保有個人情報開示決定等期限特例延長通知書(様式第6号) | 法第84条 |
7 | 保有個人情報開示請求事案移送通知書(様式第7号) | 法第85条第1項 |
8 | 第三者意見照会書(法第86条第1項適用)(様式第8号) | 法第86条第1項 |
9 | 第三者意見照会書(法第86条第2項適用)(様式第9号) | 法第86条第2項 |
10 | 保有個人情報の開示決定等に関する意見書(様式第10号) | 法第86条 |
11 | 反対意見書に係る保有個人情報開示決定通知書(様式第11号) | 法第86条第3項 |
12 | 保有個人情報訂正請求書(法第91条第1項適用)(様式第12号) | 法第91条第1項 |
13 | 保有個人情報訂正請求書(条例第5条第1項適用)(様式第13号) | |
14 | 保有個人情報訂正決定通知書(様式第14号) | 法第93条第1項 |
15 | 保有個人情報不訂正決定通知書(様式第15号) | 法第93条第2項 |
16 | 保有個人情報訂正決定等期限延長通知書(様式第16号) | 法第94条第2項 |
17 | 保有個人情報訂正決定等期限特例延長通知書(様式第17号) | 法第95条 |
18 | 保有個人情報訂正請求事案移送通知書(様式第18号) | 法第96条第1項 |
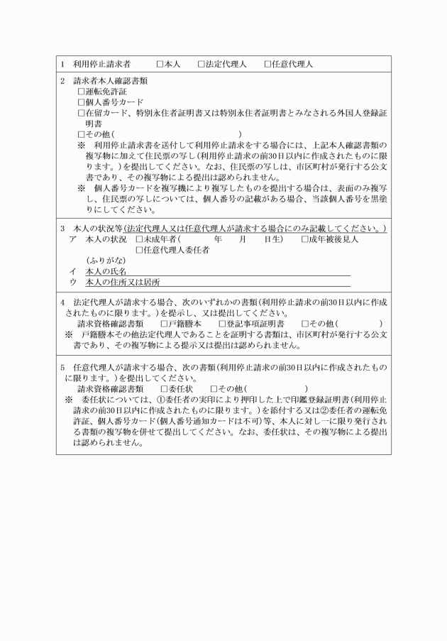
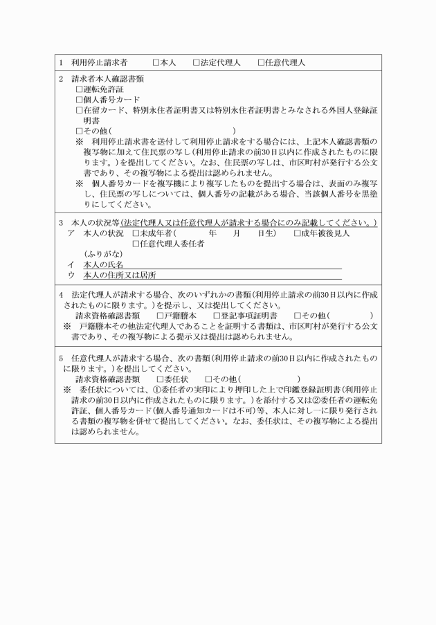
19 | 保有個人情報利用停止請求書(法第99条第1項適用)(様式第19号) | 法第99条第1項 |
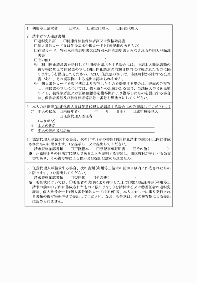
20 | ||
21 | 保有個人情報利用停止決定通知書(様式第21号) | 法第101条第1項 |
22 | 保有個人情報の利用停止をしない旨の決定通知書(様式第22号) | 法第101条第2項 |
23 | 保有個人情報利用停止決定等期限延長通知書(様式第23号) | 法第102条第2項 |
24 | 保有個人情報利用停止決定等期限特例延長通知書(様式第24号) | 法第103条 |
附則
この規則は、令和5年4月1日から施行する。
附則(令和6年11月29日規則第18号)
(施行期日)
1 この規則は、令和6年12月2日から施行する。
(経過措置)
2 この規則施行の際この規則による改正前の様式により提出された請求書は、この規則による改正後の様式により提出されたものとみなす。
附則(令和7年12月25日規則第35号)
(施行期日)
1 この規則は、令和8年1月1日から施行する。
(経過措置)
2 この規則施行の際この規則による改正前の様式により提出された請求書は、この規則による改正後の様式により提出されたものとみなす。
(令6規則18・令7規則35・一部改正)













(令6規則18・令7規則35・一部改正)


(令6規則18・令7規則35・一部改正)







(令6規則18・令7規則35・一部改正)


(令6規則18・令7規則35・一部改正)





