○公務災害補償の審査の請求に関する規則
平成14年3月22日
公委規則第1号
(趣旨)
第1条 この規則は、公立学校の学校医、学校歯科医及び学校薬剤師の公務災害補償に関する法律(昭和32年法律第143号。以下「法」という。)第5条第1項の規定に基づき、公務上の災害の認定、療養の方法、補償金額の決定その他補償の実施に関する審査の請求について必要な事項を定めるものとする。
(審査の請求)
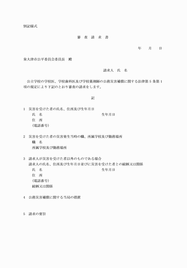
第2条 法第5条第1項の規定による審査の請求は、審査請求書(別記様式)によりしなければならない。
2 審査請求書には、次に掲げる事項を記載し、審査を請求する者(以下「請求人」という。)が、正副各1通を、書類、記録その他必要な資料とともに、泉大津市公平委員会(以下「公平委員会」という。)に提出しなければならない。
(1) 災害を受けた者の氏名、住所及び生年月日
(2) 災害を受けた者の災害発生当時の職、所属学校及び勤務場所
(3) 請求人が災害を受けた者以外のものであるときは、その氏名、住所及び生年月日並びに災害を受けた者との続柄又は関係
(4) 公務災害補償に関する当局の措置
(5) 請求の要旨
(6) 請求の年月日
3 審査請求書の記載事項に変更の生じたときは、請求人は、その都度、速やかにその旨を公平委員会に届け出なければならない。
(令3公委規則4・一部改正)
(委任)
第3条 この規則の施行に関し必要な事項は、公平委員会が定める。
附則
この規則は、平成14年4月1日から施行する。
附則(令和3年8月6日公委規則第4号)
この規則は、公布の日から施行する。
(令3公委規則4・一部改正)
