○不利益処分についての審査請求に関する規則
昭和39年6月4日
公委規則第15号
(平28公委規則39・題名改称)
第1章 総則
(この規則の目的)
第1条 この規則は、地方公務員法(昭和25年法律第261号。以下「法」という。)第8条第8項及び第51条の規定に基づき、職員の懲戒その他その意に反する不利益な処分(以下「処分」という。)についての審査請求の手続及び審査の結果執るべき措置に関し必要な事項を定めることを目的とする。
(平2公委規則1・平17公委規則1・平28公委規則39・一部改正)
(当事者)
第2条 当事者とは、審査請求人及び処分者をいう。
2 処分について審査請求をする者を審査請求人と、処分を行った者を処分者という。ただし、処分者が当該処分を行った後においてその職を離れた場合には、その職又はこれに相当する職にある者を処分者とみなす。
(平2公委規則1・平28公委規則39・一部改正)
(代理人)
第3条 当事者は、必要があるときは、代理人を選任し、及び解任することができる。
2 公平委員会は、審理の円滑迅速な進行と公正な運営を期するため特に必要があると認めるときは、代理人の数を制限することができる。
3 当事者は、代理人を選任し、又は解任した場合においては、その者の氏名、住所及び職業を公平委員会に届け出なければならない。
(平2公委規則1・一部改正)
(代理人の権限)
第3条の2 代理人は、当事者のために、その事案の審査に関し必要な行為をすることができる。ただし、審査請求の全部又は一部を取り下げることはできない。
2 代理人の行った行為は、当事者が直ちに取り消し、又は訂正したときは、その効力を生じない。
(平2公委規則1・平28公委規則39・一部改正)
第2章 審査請求
(平28公委規則39・改称)
(審査請求)
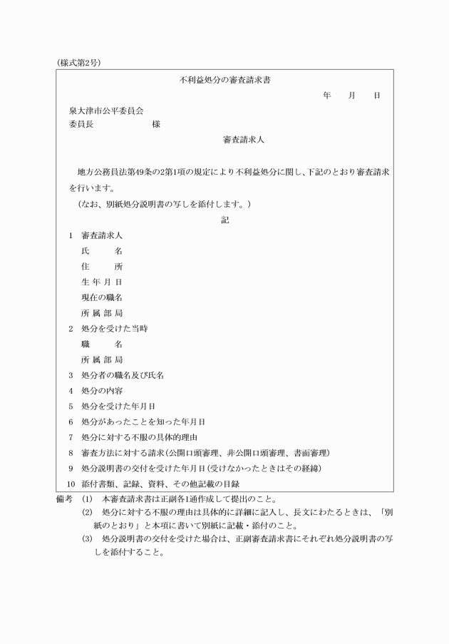
第4条 処分についての法第49条の2第1項の規定による審査請求は、審査請求書正副1通を公平委員会に提出してしなければならない。
2 審査請求書には、次の各号に掲げる事項を記載しなければならない。
(1) 審査請求人の氏名、住所及び生年月日並びに審査請求人が現に職員である場合には、職及び所属部局
(2) 審査請求人の処分を受けた当時の職及び所属部局
(3) 処分を行った者の職及び氏名
(4) 処分の内容及び処分を受けた年月日
(5) 処分があったことを知った年月日
(6) 処分に対する不服の理由
(7) 口頭審理を請求する場合は、その旨及び公開又は非公開の別
(8) 法第49条第1項又は第2項に規定する処分説明書(以下「処分説明書」という。)の交付を受けた年月日。ただし、処分説明書が交付されなかったときは、その経緯
(9) 審査請求の年月日
3 審査請求書には、正副ともに処分説明書の写し各1通を添付しなければならない。ただし、処分説明書が交付されなかったときは、この限りでない。
4 審査請求書に記載した事項に変更を生じた場合には、審査請求人は、その都度、その旨を速やかに公平委員会に届け出なければならない。
(平2公委規則1・平28公委規則39・令3公委規則3・一部改正)
(審査請求の受理及び却下)
第5条 審査請求書が提出されたときは、公平委員会は、その記載事項及び添付書類並びに処分の内容、審査請求人の資格及び審査請求の期限等について調査し、審査請求を受理すべきかどうか決定しなければならない。
2 前項に規定する調査の結果、審査請求書に不備の点があると認められるときは、公平委員会は、相当の期間を定めて、審査請求人にその補正を命ずることができる。ただし、不備の点が軽微であって、事案の内容に影響がないものと認められるときは、公平委員会は、職権でこれを補正することができる。
3 審査請求人が前項の補正命令に従わなかった場合には、公平委員会は、審査請求を却下することができる。
4 公平委員会は、審査請求を受理すべきものと決定したときは、その旨を当事者に通知するとともに、処分者に審査請求書の副本を送付しなければならない。審査請求を却下すべきものと決定したときは、その旨を審査請求人に通知しなければならない。
(平2公委規則1・平28公委規則39・一部改正)
第3章 審査の手続
(審査の併合及び分離)
第6条 公平委員会は、当事者の申請又は職権により、同一又は相関連する事案に係る数個の審査請求に係る審査を併合し、又は併合した審査を分離することができる。
2 前項の規定により審査を併合し、及び分離する場合においては、公平委員会は、その旨を当事者に通知しなければならない。
(平28公委規則39・一部改正)
(代表者)
第6条の2 審査の併合に係る事案の審査請求人は、それらのうちから代表者1名を選任し、及び解任することができる。
2 審査請求人が代表者を選任し、又は解任したときは、その者の氏名を公平委員会に届け出なければならない。
3 代表者は、審査請求人のために、その事案の審査に関する一切の行為をすることができる。ただし、審査請求の全部又は一部を取り下げることはできない。
4 代表者が選任されている場合には、審査請求人に対する通知その他の行為は、代表者にすれば足りるものとする。
(平28公委規則39・一部改正)
(書面審理)
第7条 公平委員会は、書面審理を行う場合においては、期限を定めて、審査請求人に対し証拠の提出を求めるとともに、期限を定めて、処分者から答弁書及び証拠の提出を求めるものとする。
2 公平委員会は、答弁書が提出された場合には、審査請求人にその写しを送付し、必要があると認めるときは、期限を定めて、反論書の提出を求めることができる。
3 公平委員会は、反論書が提出された場合には、処分者にその写しを送付しなければならない。
4 公平委員会は、必要があると認めるときは、当事者に質問し、又は立証を求めることができる。
5 公平委員会は、必要があると認めるときは、当事者に対し、答弁書又は反論書の提出を再度以上求めることができる。
6 当事者は、審査が終了するまでは、公平委員会に対し、口頭で意見を述べる機会を与えられるよう申し出ることができる。
7 公平委員会は、必要があると認めるときは、職権で証拠調べをすることができる。
8 当事者は、審査が終了するまでは、いつでも公平委員会に対し、証拠の申出をすることができる。ただし、公平委員会が必要がないと認めるときは、これを取り調べないことができる。
9 公平委員会による証人の喚問は、次の各号に掲げる事項を記載した呼出状により行わなければならない。
(1) 証人として指名された者の氏名、住所及び職業
(2) 出頭すべき日時及び場所
(3) 陳述を求めようとする事項
10 公平委員会は、証人に対して陳述を求めようとする場合においては、あらかじめ宣誓を行わせなければならない。
11 公平委員会は、証人に対し、口頭による陳述に代えて、次の各号に掲げる事項を記載した書面で、口述書の提出を求めることができる。
(1) 口述書を提出すべき証人の氏名、住所及び職業
(2) 口述書を提出すべき日時及び場所
(3) 口述書により陳述を求めようとする事項
12 公平委員会は、必要があると認めるときは、証人相互の対質を求めることができる。
13 公平委員会が書証を所持する者に対して書類又はその写しの提出を求める場合においては、次の各号に掲げる事項を記載した書面で、これを行わなければならない。
(1) 書類又はその写しを提出すべき者の氏名、住所及び職業
(2) 書類又はその写しを提出すべき日時及び場所
(3) 提出すべき書類又はその写し
14 公平委員会は、書面審理の都度、その要領を記載した審理調書を公平委員会の事務職員に作製させなければならない。審理調書には、審理を担当した公平委員会の委員及び審理調書を作製した事務職員が記名押印しなければならない。
(平2公委規則1・平28公委規則39・一部改正)
(口頭審理)
第8条 公平委員会は、口頭審理を行う場合においては、その都度書面で口頭審理の日時及び場所を当事者に通知しなければならない。
4 公平委員会は、必要があると認めるときは、当事者相互、当事者と証人又は証人相互の対質を求めることができる。
5 公平委員会は、口頭審理において発言を許し、若しくはその指揮に従わない者の発言を禁止し、又は公平委員会の職務の執行を妨げる者若しくは不当な行状をする者を退席させ、その他口頭審理における秩序を維持するために必要な措置を採ることができる。
6 当事者の一方、その代理人及び代表者がともに口頭審理の期日に正当な理由がなくて出席しなかったとき、又は出席しても相手方の主張した事実について争わなかったときは、その主張した事実を承認したものとみなすことができる。
7 公平委員会は、口頭審理を終了するに先立って、当事者に対して、最終陳述をし、かつ、必要な証拠を提出することができる機会を与えなければならない。
(平2公委規則1・一部改正)
(準備手続)
第9条 公平委員会は、必要があると認めるときは、公平委員会の委員又は事務職員をして口頭審理の準備手続を行わせることができる。
2 準備手続においては、当事者は、次に掲げる事項を協議しなければならない。
(1) 口頭審理の期日に関する事項
(2) 事実の整理に関する事項
(3) 証拠の整理に関する事項
(4) その他必要な事項
3 公平委員会は、準備手続における協議の都度、準備手続調書を公平委員会の事務職員に作製させなければならない。この場合においては、第7条第14項後段の規定を準用する。
(平2公委規則1・一部改正)
(文書の送付)
第9条の2 文書の送付は、使送又は書留郵便によって行う。
2 文書の送付は、これを受けるべき者の所在が知れないとき、その他文書を送付することができないときは、公示の方法によってすることができる。
3 公示の方法による送付は、公平委員会が当該文書を保管し、いつでもその送付を受けるべき者に交付する旨を泉大津市役所前に掲示してするものとする。この場合においては、掲示された日の翌日から起算して14日を経過した時に当該文書の送付があったものとみなす。
(平2公委規則1・平28公委規則39・一部改正)
(審査請求の取下げ)
第10条 審査請求人は、公平委員会が事案について裁決を行うまでの間は、いつでも、審査請求の全部又は一部を取り下げることができる。
2 審査請求の取下げは、書面でその旨を公平委員会に申し出て行わなければならない。
3 取下げのあった審査請求の部分については、初めから係属しなかったものとみなす。
(平2公委規則1・平28公委規則39・一部改正)
(審査の打切り)
第11条 公平委員会は、審査請求人の所在不明等により審査を継続することができなくなったと認める場合又は処分者による処分の取消、修正等により審査を継続する必要がなくなったと認める場合においては、審査を打ち切り、審査請求を棄却することができる。
(平2公委規則1・平28公委規則39・一部改正)
第4章 審査の結果執るべき措置
(裁決)
第12条 公平委員会は、審査を終了したときは、その結果に基づいて、速やかに裁決を行い、裁決書を作製しなければならない。
2 裁決書には、次の各号に掲げる事項を記載し、委員各員が記名押印しなければならない。
(1) 裁決
(2) 理由
(3) 裁決の日付
3 公平委員会は、裁決書の写しを当事者に送達しなければならない。この場合においては、当事者に裁決に対する審査(以下「再審」という。)の請求の権利がある旨を併せて通知するものとする。
(平2公委規則1・平28公委規則39・一部改正)
(指示)
第13条 公平委員会は、審査の結果、必要があると認める場合においては、任命権者に対し、書面で審査請求人がその処分によって受けた不当な取扱いを是正するための指示をしなければならない。
(平2公委規則1・平28公委規則39・一部改正)
第5章 再審
(再審の請求)
第14条 当事者は、次の各号のいずれかに該当する場合においては、公平委員会に対し、再審を請求することができる。
(1) 裁決の基礎となった証拠が虚偽のものであることが判明した場合
(2) 事案の審査の際提出されなかった新たな、かつ、重大な証拠が発見された場合
(3) 裁決に影響を及ぼすような事実について、判断の遺漏が認められた場合
2 再審の請求は裁決のあった日の翌日から起算して6月以内に行わなければならない。
3 再審の請求は、書面で行わなければならない。
(1) 再審を請求する者の氏名、住所及び生年月日
(2) 裁決の内容及び時期
(3) 再審を請求する事由
(平2公委規則1・平17公委規則4・平28公委規則39・令3公委規則3・一部改正)
(再審の請求の受理及び却下)
第15条 公平委員会は、再審請求書が提出されたときは、その記載事項並びに再審を請求する者の資格、再審の請求の期限及び再審の請求の事由等について調査し再審の請求を受理すべきかどうかを決定しなければならない。
2 公平委員会は、再審の請求を受理すべきものと決定したときは、その旨を当事者に通知するとともに、当事者の一方に再審請求書の副本を送付しなければならない。再審の請求を却下すべきものと決定したときは、その旨を再審を請求した者に通知しなければならない。
(平2公委規則1・一部改正)
(職権による再審)
第16条 公平委員会は、第14条第1項各号に掲げる再審の事由があると認めるときは、職権により再審を行うことができる。
(審査の結果執るべき措置)
第18条 公平委員会は、審査の結果に基づいて、最初の裁決を正当であると認める場合には、これを確認し、不当であると認める場合には、最初の裁決を修正し、又はこれに代えて新たに裁決を行わなければならない。
(平2公委規則1・平28公委規則39・一部改正)
第6章 審査及び再審の費用
(審査及び再審の費用)
第19条 審査及び再審の費用は、次の各号に掲げるものを除くほか、それぞれ当事者の負担とする。
(2) 公平委員会が職権で行った証拠調に関する費用
(3) 公平委員会が文書の送達に要した費用
(平2公委規則1・一部改正)
第7章 雑則
(雑則)
第20条 この規則に定めるものを除くほか、処分についての審査請求の手続及び審査の結果執るべき措置に関し必要な事項は、公平委員会が定める。
(平2公委規則1・平28公委規則39・一部改正)
(平28公委規則39・一部改正)
附則
1 この規則は、公布の日から施行する。
2 不利益処分に関する審査に関する規則(昭和37年規則第3号)は、廃止する。
附則(昭和42年11月1日規則第4号)
この規則は、公布の日(昭和42年11月1日)から施行する。
附則(平成2年1月25日公委規則第1号)
この規則は、公布の日から施行する。
附則(平成2年10月30日公委規則第3号)
この規則は、公布の日から施行する。
附則(平成17年3月31日公委規則第1号)
この規則は、平成17年4月1日から施行する。
附則(平成17年4月12日公委規則第4号)
この規則は、公布の日から施行する。
附則(平成28年3月31日公委規則第39号)
この規則は平成28年4月1日から施行する。
附則(令和3年8月6日公委規則第3号)
この規則は、公布の日から施行する。
(平28公委規則39・全改、令3公委規則3・一部改正)

(平28公委規則39・全改、令3公委規則3・一部改正)

(平28公委規則39・全改、令3公委規則3・一部改正)

(平28公委規則39・全改)

(平28公委規則39・全改、令3公委規則3・一部改正)

(平28公委規則39・全改)

(平28公委規則39・全改、令3公委規則3・一部改正)

(平28公委規則39・全改)

(平28公委規則39・全改、令3公委規則3・一部改正)

(平28公委規則39・全改、令3公委規則3・一部改正)

(平28公委規則39・全改、令3公委規則3・一部改正)

(平28公委規則39・全改、令3公委規則3・一部改正)

(平28公委規則39・全改、令3公委規則3・一部改正)

(平28公委規則39・全改、令3公委規則3・一部改正)

(平28公委規則39・全改、令3公委規則3・一部改正)

(平28公委規則39・全改)

(平28公委規則39・全改)

(平28公委規則39・全改、令3公委規則3・一部改正)

(平28公委規則39・全改)

(平28公委規則39・全改、令3公委規則3・一部改正)

(平28公委規則39・全改、令3公委規則3・一部改正)

(平28公委規則39・全改)
